Mijn Communities
Help

WFM API - Domain model and concepts

30-01-2022 22:42 (Bijgewerkt op 02-06-2025)
  • 0 Antwoorden
  • 0 kudos
  • 2879 Weergaven

 

WFM API

This API is intended for Work Force Management systems and allows them to get the data needed for Workforce management systems who are responsible the planning of employees of an organization:

  • Retrieve employee data from Youforce

  • Retrieve organizational structures from Youforce

  • Retrieve job profile information from Youforce

 

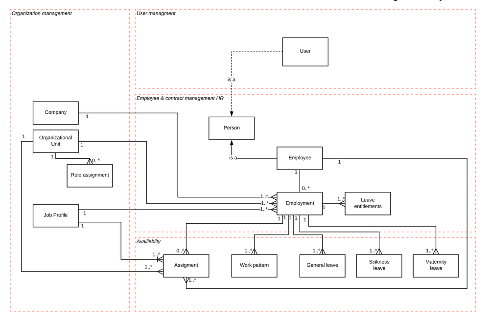
Model

model wfm.png

Current implementation of WFM API supports: Person, Employee (with person endpoint), Employment, General leave, Sickness leave, Maternity leave, Job profile, Company, Organization Unit, Leave entitlements (leavebalances endpoint), Work pattern.

Role Assignment is not yet supported in the WFM API.

User and Assignments will not be supported in WFM.

Pagination

To reduce the load of an endpoint each endpoint supports paging. In case the results of an endpoint contain more than 100 records, the results set will end with a nextLink tag.

Example of nextLink in the Json results:

 

 

To receive the next page of the result set, add the parameter to the request. Example:

https://api.youserve.nl/WFM/v1.0/persons?nextToken=UlVTcnP2nciOaq1ExLq1G4CKk1V%252fDlIJ%252fZuazw0V4...

 

The nextLink indicates that there are more pages to load. If there is no nextLink at the end of the page, this means that it’s the last page of the result set.

 

Deletions

After a record is deleted in the core system, the API will only return the record with his id and the flag isDelete = true. This delete means that the whole record including all version are deleted. When not deleted the value is false. The property isDeleted is always part of the output.  

Example of deleted item:

{

"iD" : "123456"
"IsDeleted":"true"

}

If authorisation filtering is configured for your account, then deletion of employments will cause that related persons, sickleaves, maternity leaves and leaveBalancesPayroll record can not be retrieved any longer.

 

Person layer in HR Core Business

Person layer needs to be enabled in HR Core Business. This requirement enables a correct output of Persons and Employments endpoints.